预约小初高体验课 享受1对1辅导
各位家长请注意:此表单用于预约体验课,不想预约的家长,请勿填写
| 高一衔接 | 2021高一高二开学资料领取[ 戳我下载 ] |
| 高中资料 | 2021及历年高一期末高二期末试卷真题及答案[ 戳我下载 ] |
| 【新高考福利】备考规划+全科复习资料[ 戳我下载 ] |
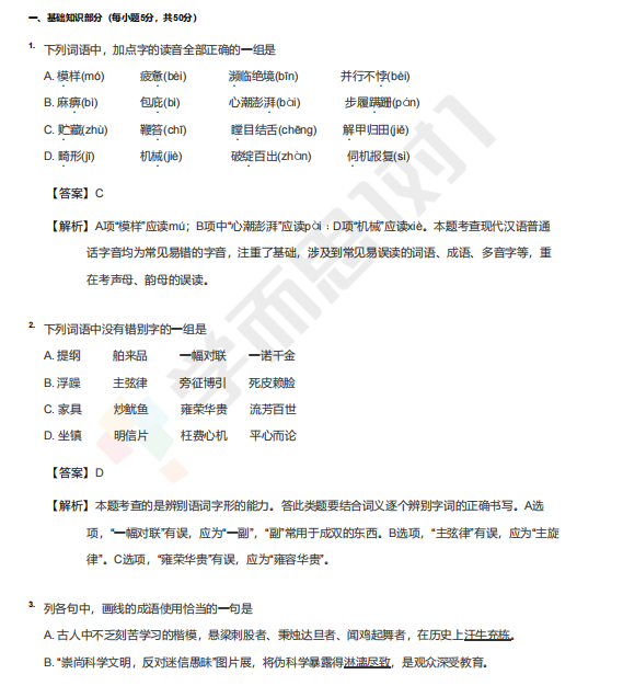
2019~2020成都外国语学校高一上学期开学考试语文详解

点击下载:2019~2020成都外国语学校高一上学期开学考试语文详解
2019~2020成都外国语学校高一上学期开学考试语文详解已经为大家准备好,希望大家再接再厉,勇往直前。欢迎拨打:400-810-2680咨询学而思1对1课程,学而思1对1致力于小初高1对1学科类课程服务。用科技推动教育进步。 点击链接加入群聊【成都小学资料分享群】:QQ648692527; 点击链接加入群聊【成都初中资料分享群】:QQ397755459; 点击链接加入群聊【成都高中资料分享群】:QQ651207579
请加入QQ群,试题资料免费放送!
保存 |
打印 |
关闭